شارژر یو پی اس، مغز متفکر سیستم پشتیبان برق شماست که مسئولیت حیاتی شارژ و نگهداری باتری را بر عهده دارد. انجام منظم “تست شارژر یو پی اس” نه تنها از خرابی زودهنگام باتری جلوگیری میکند، بلکه اطمینان میدهد سیستم در زمان قطع برق به درستی عمل کند. این مقاله به صورت جامع به بررسی روشهای تست، استانداردهای فنی و عیبیابی مشکلات رایج شارژر UPS میپردازد.

چرا تست شارژر یو پی اس حیاتی است؟
جلوگیری از خرابی باتری: ۳۰٪ خرابیهای باتری ناشی از عملکرد نادرست شارژر است
اطمینان از آمادهباش سیستم: شارژر معیوب باعث دشارژ کامل باتری در زمان قطعی میشود
کاهش هزینههای تعمیرات: تشخیص به موقع مشکلات شارژر از آسیبهای جانبی جلوگیری میکند
افزایش عمر سیستم: شارژ اصولی عمر باتری را تا ۲۵٪ افزایش میدهد
انواع روشهای تست شارژر یو پی اس
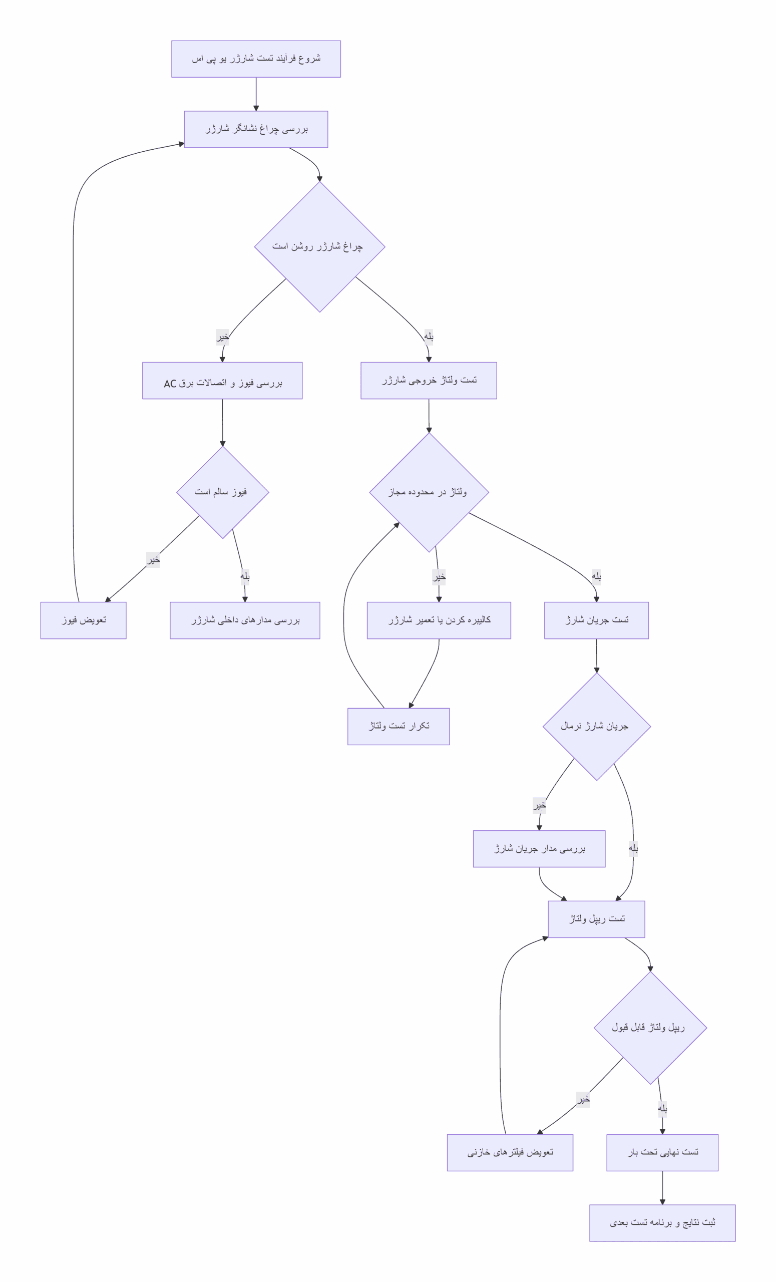
۱. تست ولتاژ خروجی شارژر (Output Voltage Test)
ابزار مورد نیاز: مولتیمتر دیجیتال
روش کار: اندازهگیری ولتاژ بین ترمینالهای باتری در حالت شارژ
مقادیر استاندارد:
باتری ۱۲V: ۱۳.۵ تا ۱۳.۸ ولت DC
باتری ۲۴V: ۲۷ تا ۲۷.۶ ولت DC
باتری ۴۸V: ۵۴ تا ۵۵.۲ ولت DC
۲. تست جریان شارژ (Charging Current Test)
ابزار مورد نیاز: کلمپ متر DC
روش کار: اندازهگیری جریان ورودی به باتری
مقادیر استاندارد: ۱۰-۲۵٪ ظرفیت باتری (C/10 تا C/4)
۳. تست ریپل ولتاژ (Ripple Voltage Test)
ابزار مورد نیاز: اسیلوسکوپ یا مولتیمتر True RMS
روش کار: اندازهگیری نویز AC روی ولتاژ DC
حد مجاز: کمتر از ۵٪ ولتاژ نامی
۴. تست عملکرد در حالت بای پس (Bypass Mode Test)
روش کار: شبیهسازی قطع برق و بررسی انتقال بدون وقفه به باتری
نمودار فرآیند عیبیابی و تست شارژر یو پی اس

علائم هشداردهنده خرابی شارژر یو پی اس
علائم ظاهری:
چراغ شارژر روشن نمیشود
بوق هشدار مداوم شارژر
بوی سوختگی از شارژر
گرمای بیش از حد شارژر
علائم عملکردی:
باتری کامل شارژ نمیشود
زمان پشتیبانگیری کاهش یافته
ولتاژ باتری ناپایدار است
یو پی اس مکررا به بای پس میرود
استانداردهای فنی تست شارژر یو پی اس
| پارامتر | محدوده مجاز | روش تست |
|---|---|---|
| ولتاژ شارژ شناور | ±۱٪ مقدار نامی | مولتیمتر دیجیتال |
| جریان شارژ | ۱۰-۲۵٪ C | کلمپ متر DC |
| ریپل ولتاژ | <۵٪ ولتاژ نامی | اسیلوسکوپ |
| دمای کاری | ۰-۴۰°C | دماسنج مادون قرمز |
نکات ایمنی در حین تست شارژر یو پی اس
قطع اتصال باتری قبل از تست
استفاده از وسایل حفاظت فردی
اطمینان از تخلیه خازنهای پرانرژی
عدم تست در محیط مرطوب
سوالات متداول (FAQ)
تست سریع ماهانه: بررسی چراغها و وضعیت ظاهری
تست کامل سهماهه: اندازهگیری ولتاژ و جریان
تست تخصصی سالانه: بررسی ریپل و عملکرد تحت بار
ولتاژ خروجی بالاتر از حد مجاز
گرمای بیش از حد باتری
خشک شدن الکترولیت در باتریهای سرب-اسید
بادکردگی باتری
تعمیر شارژر نیاز به تخصص الکترونیک قدرت دارد. توصیه میشود برای تعمیرات به متخصص مراجعه کنید.
شارژرهای هوشمند دارای:
قابلیت تنظیم ولتاژ شارژ بر اساس دمای محیط
الگوریتمهای شارژ چندمرحلهای
قابلیت ارتباط با سیستم مانیتورینگ
با انجام تستهای دورهای، نگهداری در شرایط مناسب و بررسی اتصالات میتوانید عمر شارژر را افزایش دهید.
راهکارهای افزایش عمر شارژر یو پی اس
نصب در محیط خنک و خشک
تمیز کردن دورهای فنهای خنککننده
جلوگیری از اتصال بار اضافی
انجام کالیبراسیون سالانه
سخن پایانی
انجام منظم “تست شارژر یو پی اس UPS“ یکی از ارکان اصلی نگهداری پیشگیرانه سیستمهای پشتیبان برق است. با پیادهسازی برنامه تست منظم و توجه به علائم هشداردهنده، میتوانید از عملکرد بهینه سیستم اطمینان حاصل کرده و از هزینههای سنگین تعمیرات و تعویض اجزا جلوگیری کنید. به خاطر داشته باشید که یک شارژر سالم، ضامن سلامت باتری و در نهایت قابلیت اطمینان کل سیستم UPS شماست.
برای کسب اطلاعات بیشتر و مشاوره، با شماره های درج شده در وبسایت ما تماس بگیرید و از خدمات تخصصی ما در شرکت نامی توان میعاد بهرهمند شوید: