یو پی اس اشنایدر (Schneider Electric UPS) از برندهای پیشرو جهانی در زمینه سیستمهای تامین برق بدون وقفه است که در مصارف صنعتی، مراکز داده، بیمارستانی و تجاری کاربرد گستردهای دارد. تعمیر یو پی اس اشنایدر نیاز به تخصص، تجربه و دسترسی به قطعات اصلی دارد. مرکز تخصصی ما با سالها تجربه در زمینه تعمیر Schneider Electric UPS، آماده ارائه خدمات به کلیه مدلهای این برند است.

چرا تعمیر یو پی اس اشنایدر مهم است؟
حفاظت از سرمایهگذاری شما: کاهش خطر از بین رفتن دادهها و آسیب به تجهیزات حساس.
افزایش طول عمر دستگاه: تعمیر بهموقع از فرسایش زودهنگام قطعات جلوگیری میکند.
کاهش زمان downtime: نگهداری منظم و تعمیر به موقع، زمان خاموشی را به حداقل میرساند.
بهبود کارایی و مصرف بهینه انرژی: باتری و مدارها در حالت بهینه کار میکنند.
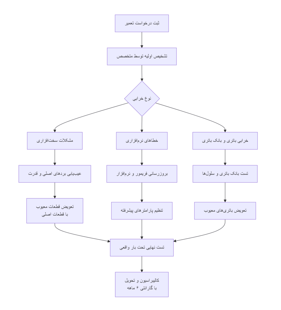
نمودار فرآیند تعمیر تخصصی یو پی اس اشنایدر

شایعترین مشکلات یو پی اس اشنایدر
۱. خطاهای رایج سیستم
خطای INV FAULT: خرابی اینورتر
خطای BATTERY FAULT: مشکل باتری
خطای RECTIFIER FAULT: خرابی رکتیفایر
خطای OVERLOAD: اضافه بار
خطای OVER TEMP: افزایش دمای دستگاه
۲. مشکلات باتری و سیستم شارژ
علائم: هشدار تعویض باتری، زمان پشتیبانی کاهش یافته
دلایل: پایان عمر باتری، خرابی مدار شارژ، عدم تعادل سلولها
راه حل: تست سلامت بانک باتری، تعویض باتریهای معیوب
۳. خرابی بردهای اصلی و ماژول قدرت
علائم: روشن نشدن دستگاه، خطاهای متعدد، قطع شدن خروجی
دلایل: نوسان برق، استرس حرارتی، عمر مفید قطعات
راه حل: تعمیر یا تعویض برد اصلی و ماژولهای قدرت
مدلهای تحت پوشش خدمات تعمیر یو پی اس اشنایدر
سری Galaxy (صنعتی و سه فاز)
یو پی اس Galaxy VX توان ۱۰-۱۰۰ کیلوولت آمپر
یو پی اس Galaxy VS توان ۲۰-۴۰۰ کیلوولت آمپر
یو پی اس Galaxy 7000 توان ۵۰۰-۴۰۰۰ کیلوولت آمپر
یو پی اس Galaxy 8000 توان ۲۵۰-۱۶۰۰ کیلوولت آمپر
سری Symmetra (مراکز داده)
یو پی اس Symmetra PX توان ۱۰-۲۰ کیلوولت آمپر
یو پی اس Symmetra LX توان ۵-۲۰ کیلوولت آمپر
یو پی اس Symmetra MW توان ۵۰۰-۱۶۰۰ کیلوولت آمپر
سری Smart-UPS (اداری و شبکه)
یو پی اس Smart-UPS SRT توان ۱-۲۰ کیلوولت آمپر
یو پی اس Smart-UPS SMT توان ۱-۱۰ کیلوولت آمپر
یو پی اس Smart-UPS SURT توان ۶-۲۰ کیلوولت آمپر
سری Back-UPS (خانگی و اداری کوچک)
یو پی اس Back-UPS Pro توان ۷۰۰-۱۵۰۰ ولت آمپر
یو پی اس Back-UPS BX توان ۵۰۰-۱۵۰۰ ولت آمپر
یو پی اس Back-UPS CS توان ۳۵۰-۱۳۰۰ ولت آمپر
مزایای تعمیر یو پی اس اشنایدر در مرکز ما

مراحل تعمیر و عیبیابی «تعمیر یو پی اس اشنایدر» (گام به گام)
ایمنی و خاموشی
دستگاه را از برق شبکه جدا کنید و در صورت وجود باتری قابل دستکاری، از نکات ایمنی پیروی کنید.
از ابزارهای عایق و محیطی مناسب استفاده کنید و قطعات دارای ولتاژ را به درستی برچسبگذاری کنید.
تشخیص اولیه
بررسی چراغهای هشدار/نمایشگر LCD یا نرمافزار مدیریت UPS برای کدهای خطا.
انجام self-test داخلی دستگاه اگر مدل شما این قابلیت را دارد.
تست باتری
اندازهگیری ولتاژ باتری با مولتیمتر و بررسی ظرفیت عملی باتری (در صورت وجود تستهای داخلی).
در صورت کاهش قابل توجه ظرفیت یا علامتهای خرابی، باتری را با باتری اورجینال یا مناسب مدل جایگزین کنید.
بررسی بار و ورودی
اطمینان از اینکه بار متصل به UPS از ظرفیت آن کمتر است و توزیع بار بهصورت برابر است.
بررسی نوسانات ورودی و نصب محافظ ولتاژ یا استابلایزر در مسیر ورودی برای جلوگیری از آسیبهای اضافی.
عیبیابی مدارهای داخلی
بررسی وضعیت کلیدیترین بخشها: اینورتر/تبدیل، برد کنترل، کابلها و اتصالات.
بازنگری از نظر وجود اتصالهای شل یا ساییده شده و تعویض قطعات معیوب توسط تکنسین مجاز.
بهروزرسانی نرمافزار و فریمور
در برخی مدلهای Schneider Electric UPS، بهروزرسانی نرمافزاری و فریمور میتواند عملکرد مدیریت انرژی و ارتباط با نرمافزارهای مدیریت دستگاه را بهبود دهد.
اجرای هماهنگ با نسخههای پشتیبانیشده از سوی سازنده برای حفظ سازگاری با سیستمهای دیگر.
آزمایش نهایی و صحت عملکرد
اجرای تست پشتیبان با بار واقعی یا بار شبیهسازیشده.
بررسی زمان پاسخ، زمان قطع و کل ظرفیت پشتیبانگیری.
نکات کلیدی برای نگهداری و پیشگیری از خرابی
بازرسی دورهای باتری: هر 6 تا 12 ماه وضعیت باتری را بررسی و در صورت نیاز تعویض کنید.
بارگذاری مناسب: از توزیع بار صحیح و جلوگیری از اضافه بار با استفاده از موازنه بار و تجهیزات تطبیقی بهرهبرید.
محیط کاربری مناسب: جلوگیری از گرد و غبار، رطوبت و دمای بالا. Schneider Electric مدلهای UPS را در محدوده دمایی توصیهشده نگه دارید.
نگهداری فریمور و نرمافزار: نسخههای پشتیبانیشده را بهروز نگه دارید و از نرمافزارهای مدیریت معتبر برای نظارت استفاده کنید.
حفاظت ورودی و خروجی: استفاده از فیوزهای باکیفیت، کابلهای استاندارد و کابلکشی صحیح برای حفاظت از دستگاه.
سوالات متداول (FAQ) درباره تعمیر یو پی اس اشنایدر
پاسخ: هزینه تعمیر یو پی اس اشنایدر بستگی به مدل دستگاه، نوع خرابی و قیمت قطعات دارد. پس از بررسی اولیه رایگان، هزینه دقیق به شما اعلام میشود.
پاسخ: به طور عمومی هر 6 تا 12 ماه بررسی سلامت باتری و عملکرد کلی توصیه میشود. در محیطهای با بار بالا یا شرایط سخت کاری، فواصل کوتاهتر پیشنهاد میشود.
پاسخ: نگهداری منظم، انتخاب UPS با ظرفیت مناسب، تهویه مناسب، استفاده از تجهیزات حفاظتی و انجام آزمونهای دورهای میتواند عمر مفید دستگاه را افزایش دهد.
پاسخ: کلیه خدمات تعمیر یو پی اس اشنایدر دارای ۶ ماه گارانتی و پشتیبانی کامل هستند.
پاسخ: کلیه دستگاههای تعمیر شده تحت تست بار واقعی قرار میگیرند و گزارش کامل تست به شما ارائه میشود.
پاسخ: تعمیر UPSها نیازمند تخصص و ابزارهای ایمنی مناسب است. برای جلوگیری از خطرات برق و خطرات احتمالی به تجربه و تجربه فنی مجهز مراجعه کنید.
نتیجهگیری
تعمیر یو پی اس اشنایدر (Schneider Electric UPS) یک فرایند تخصصی است که به دانش فنی، ابزار مناسب و تجربه نیاز دارد. با تشخیص دقیق علل خرابی، نگهداری منظم و استفاده از خدمات تعمیر معتبر، میتوانید زمان downtime را به حداقل برسانید، از تجهیزات حساس حفاظت کنید و طول عمر دستگاه را افزایش دهید.
برای مشاوره و خدمات تخصصی تعمیر یو پی اس اشنایدر، با تیم متخصص ما تماس بگیرید تا اقدامات لازم را با کمترین زمان و بالاترین کیفیت انجام دهند.